140万支非法卷烟曝光,美宜佳加盟帝国隐患显现;便利店之王,如何守住底线。

近年来,中国便利店行业快速发展,美宜佳凭借独特路径成为门店数量领先者。然而,近期一起涉及大量非法卷烟的事件,再次将这家企业的管理模式推到聚光灯下。从多地门店被查,到全省范围专项行动,暴露出的问题引发广泛关注与思考。
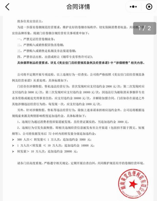
事件源于一次专项调查。执法部门在多个城市检查美宜佳门店,发现部分店铺存在销售不合规卷烟行为。后续全面排查覆盖数千家店铺,最终查获非法卷烟数量惊人,涉及多家门店。这并非孤立现象,早年已有类似案例记录在案,显示出问题具有一定反复性。消费者权益受到影响,品牌形象面临严峻考验。
美宜佳的崛起离不开其加盟体系。从上世纪末起步,企业选择低门槛进入策略,吸引大量创业者加入。相比一些外资品牌严格管控,美宜佳给予加盟商较大自主空间,总部主要通过供应链支持与固定费用获利。这种模式推动门店数量快速增长,短短几年内实现大规模扩张,覆盖多个省市,成为行业标杆。数据显示,其门店总数已达数万家,销售额位居前列,连续多年保持领先地位。
然而,这种扩张方式也带来明显挑战。加盟商自负盈亏,总部对日常经营干预有限,尤其在烟草等特殊品类上,监管难度加大。部分加盟商可能因盈利压力,选择非正规渠道进货,导致合规风险累积。事件发生后,一些门店客流量明显下降,营业额出现大幅波动。加盟商反馈显示,信任危机已传导至终端,消费者观望情绪加重。

总部迅速回应,表达对违规行为零容忍态度,并启动全国范围自查整改。同时,加强与相关部门合作,推动合规培训与机制完善。但事件影响已超出单一品牌,引发行业对加盟模式可持续性的讨论。如何在规模与质量间找到平衡,成为便利店企业共同课题。

长远来看,美宜佳需强化内部治理,提升对加盟网络的穿透力。通过数字化手段优化供应链监管,或许能有效降低类似风险。消费者对正规渠道的期待日益强烈,企业唯有筑牢底线,方能维持长期竞争力。便利店行业进入新阶段,单纯追求数量已不足以支撑,质量与合规将成为决定性因素。

这场事件虽带来冲击,却也提供反思机会。美宜佳若能从中吸取教训,推动模式优化,仍有望巩固行业地位。整个便利店领域,也需共同面对管理挑战,实现健康可持续发展。
